Szablon Podróży Klienta 3 Storyboard Przez pl-examples
Szukaj

Szablon Podróży Klienta 3

Skopiuj tę scenorys
Szablon Podróży Klienta 3
Ten zestaw zdarzeń można znaleźć w następujących artykułach i zasobach:
Używaj Minimotyw w Biznesie

Ultimate Product Development Tool

Storyboard That najlepsze narzędzie do opracowywania produktów i zarządzania produktem. Dowiedz się, kim są twoi użytkownicy z osobami wizualnymi, dowiedz się, w jaki sposób wchodzą w interakcję z Twoim produktem dzięki mapom podróży i historiom użytkowników, i sfinalizuj, jak będzie wyglądał Twój produkt za pomocą naszych szablonów wzorów szkieletowych i makiet.




'

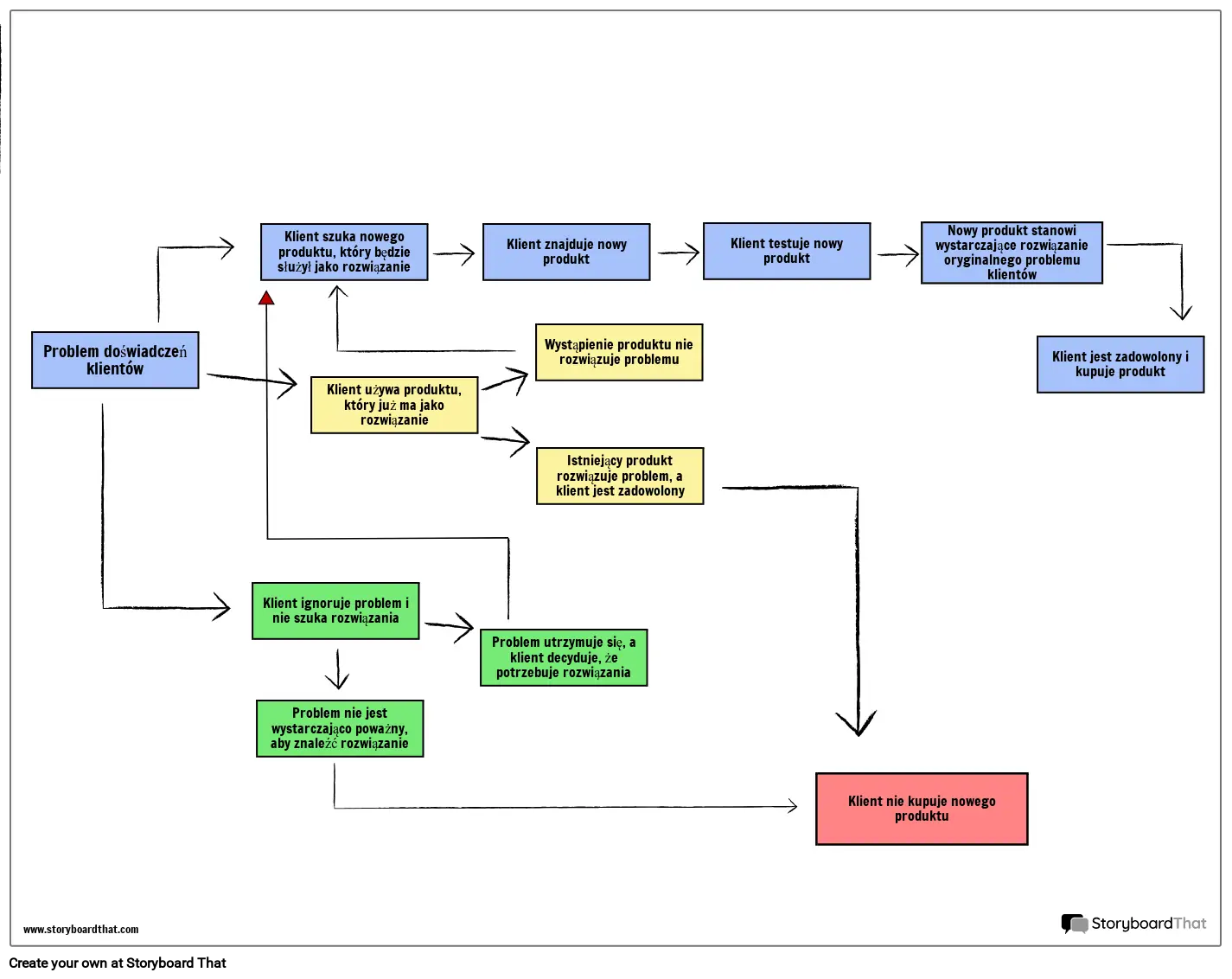
Tekst Storyboardowy

  • Problem doświadczeń klientów
  • Klient ignoruje problem i nie szuka rozwiązania
  • Problem nie jest wystarczająco poważny, aby znaleźć rozwiązanie
  • Klient szuka nowego produktu, który będzie służył jako rozwiązanie
  • Klient używa produktu, który już ma jako rozwiązanie
  • Problem utrzymuje się, a klient decyduje, że potrzebuje rozwiązania
  • Klient znajduje nowy produkt
  • Wystąpienie produktu nie rozwiązuje problemu
  • Istniejący produkt rozwiązuje problem, a klient jest zadowolony
  • Klient testuje nowy produkt
  • Klient nie kupuje nowego produktu
  • Nowy produkt stanowi wystarczające rozwiązanie oryginalnego problemu klientów
  • Klient jest zadowolony i kupuje produkt
Ponad 40 milionów stworzonych scenorysów
Bez Pobierania, bez Karty Kredytowej i bez Logowania, aby Spróbować!
Storyboard That Rodzina