Vyhľadávanie

Šablóna Zákazníka 3

Skopírujte tento Storyboard
Šablóna Zákazníka 3
Tento príbeh môžete nájsť v nasledujúcich článkoch a zdrojoch:
Používajte Personas v Podnikaní

Nástroj na Vývoj Produktu Ultimate

Storyboard That je konečný vývoj produktov a nástroj pre správu produktov. Zistite, kto sú vaši používatelia s vizuálnymi osobnosťami, zistite, ako komunikujú s vaším produktom s mapami ciest zákazníkov a užívateľskými príbehmi, a dokončite to, čo bude váš produkt vyzerať pomocou šablón návrhu drôtového modelu a modelu.




'

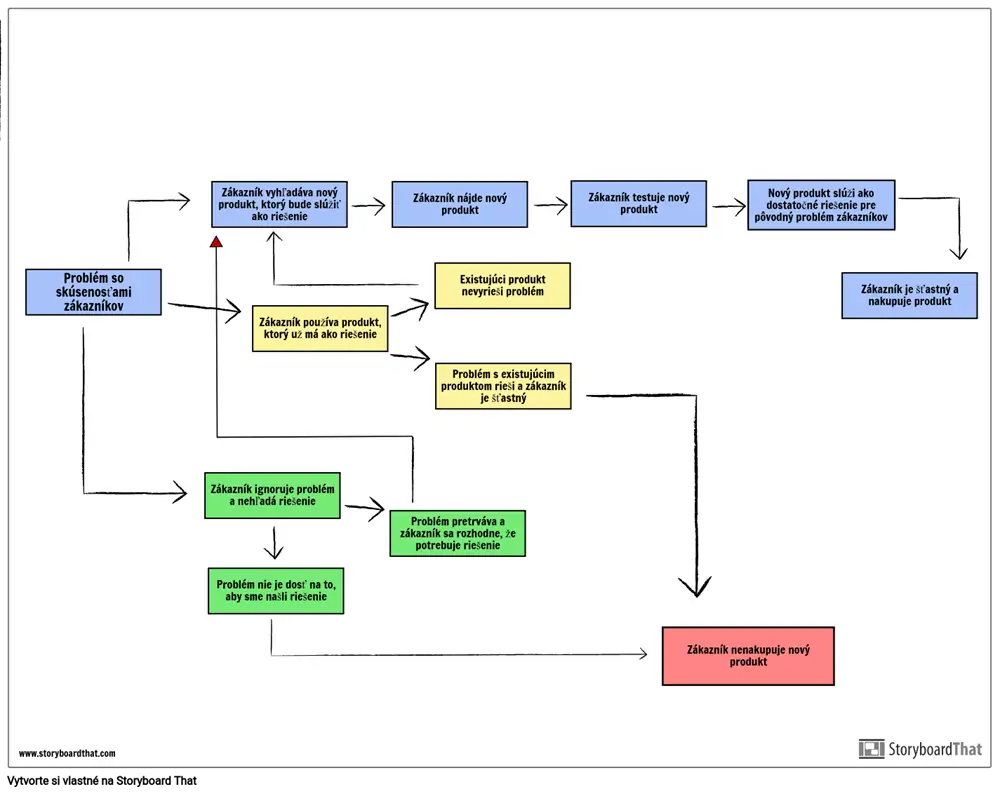
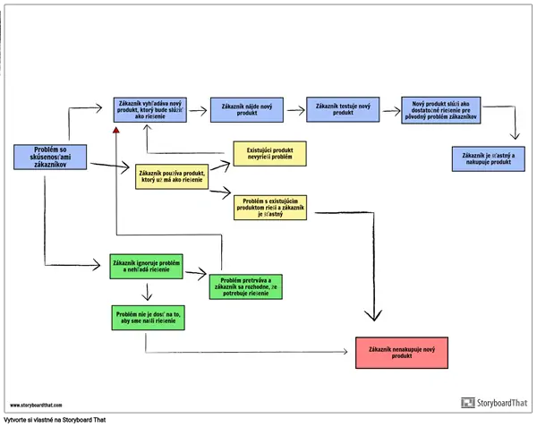
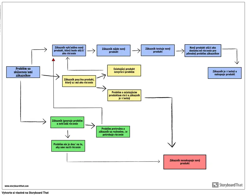
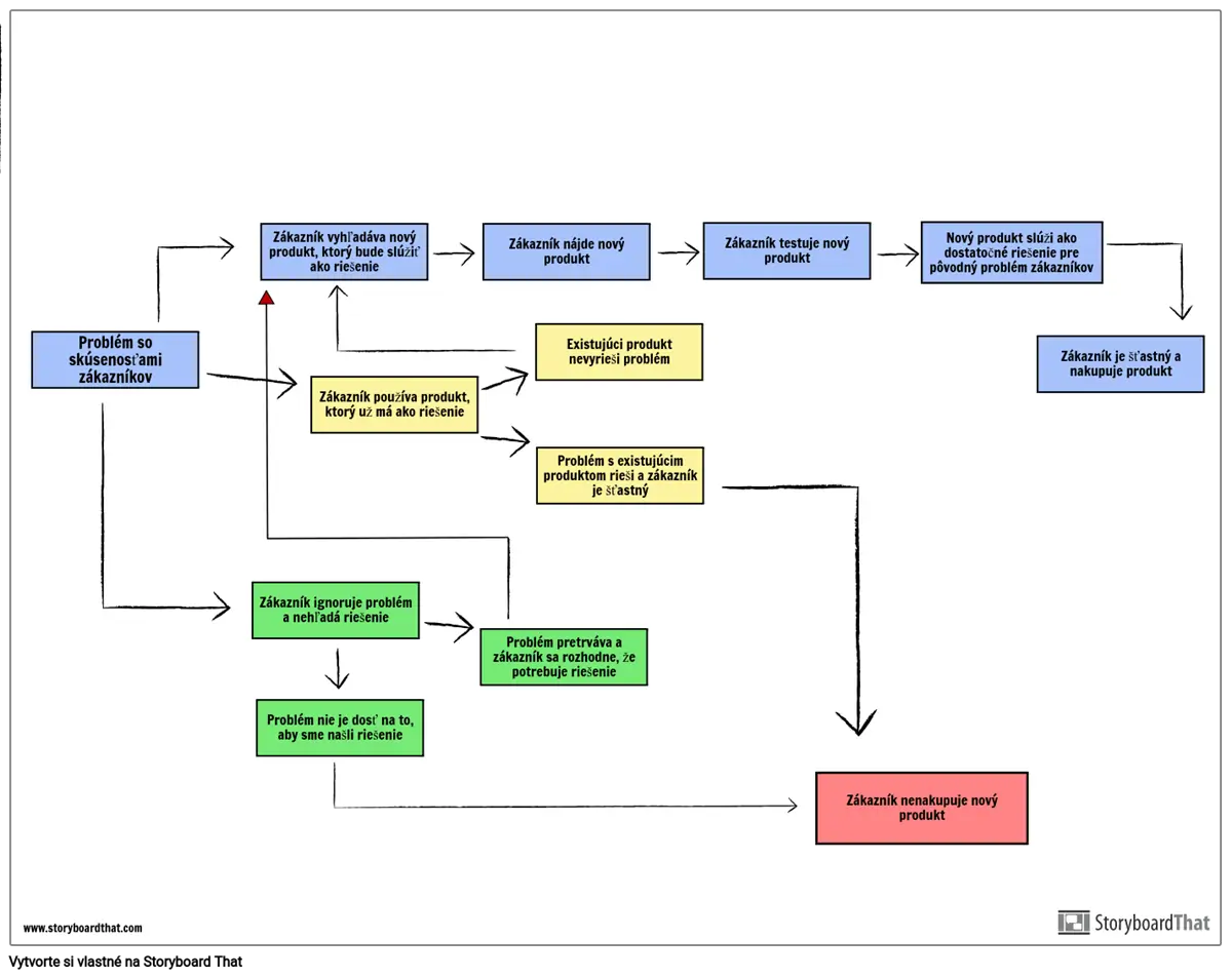
Text z Príbehu

  • Šmykľavka: 1
  • Nový produkt slúži ako dostatočné riešenie pre pôvodný problém zákazníkov
  • Zákazník testuje nový produkt
  • Zákazník vyhľadáva nový produkt, ktorý bude slúžiť ako riešenie
  • Zákazník nájde nový produkt
  • Existujúci produkt nevyrieši problém
  • Problém so skúsenosťami zákazníkov
  • Zákazník je šťastný a nakupuje produkt
  • Zákazník používa produkt, ktorý už má ako riešenie
  • Problém s existujúcim produktom rieši a zákazník je šťastný
  • Zákazník ignoruje problém a nehľadá riešenie
  • Problém pretrváva a zákazník sa rozhodne, že potrebuje riešenie
  • Problém nie je dosť na to, aby sme našli riešenie
  • Zákazník nenakupuje nový produkt
Bolo vytvorených viac ako 30 miliónov storyboardov
Na Vyskúšanie nie je Potrebné Žiadne Sťahovanie, Žiadna Kreditná Karta a Žiadne Prihlásenie!
Storyboard That Family