قالب رحلة العملاء 3 القصة المصورة من قبل ar-examples
بحث

قالب رحلة العملاء 3

انسخ هذه القصة المصورة
قالب رحلة العملاء 3
يمكنك أن تجد هذه القصة المصورة في المواد والموارد التالية:
استخدم الأشخاص في الأعمال

أداة تطوير المنتجات النهائية

Storyboard That هو أداة تطوير المنتج النهائي وإدارة المنتجات. اكتشف مستخدميك مع الأشخاص المرئيين ، واكتشف كيف يتفاعلون مع المنتج الخاص بك مع خرائط رحلة العملاء وقصص المستخدم ، واستكمل الشكل الذي سيبدو عليه منتجك من خلال قوالب تصميم السلك المعدني والنماذج المعتادة.




'

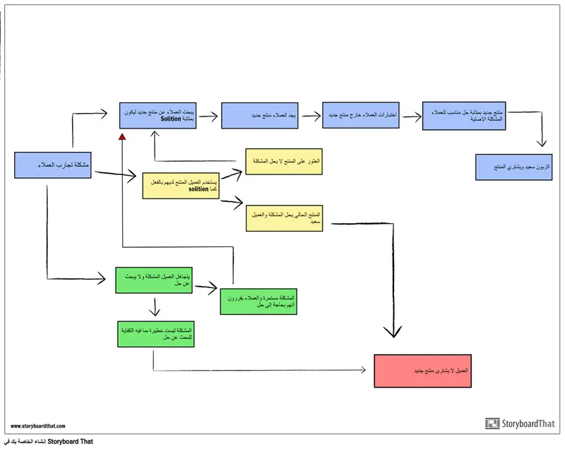
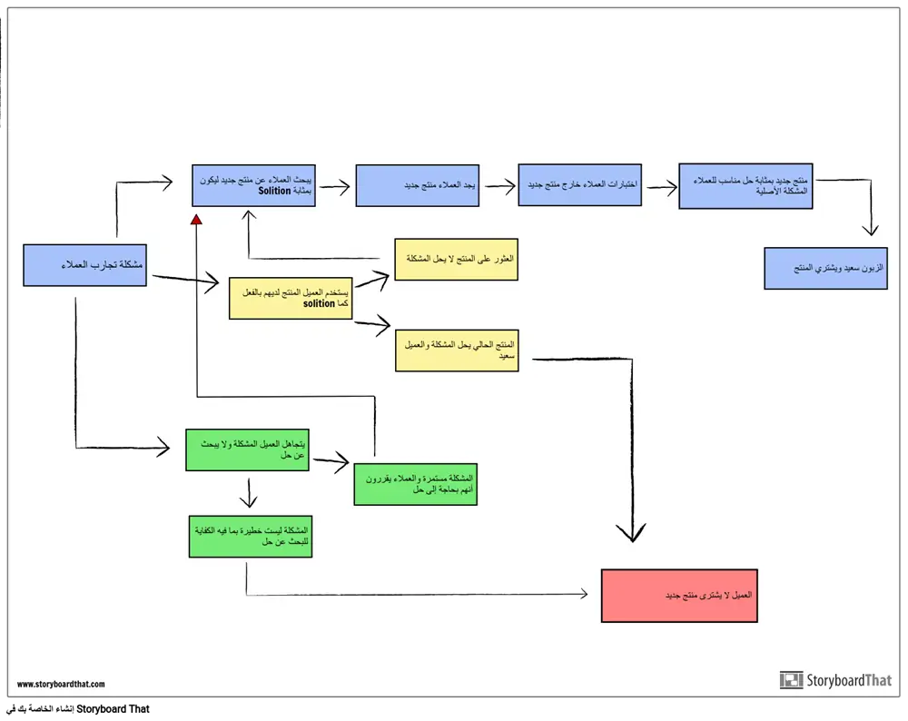
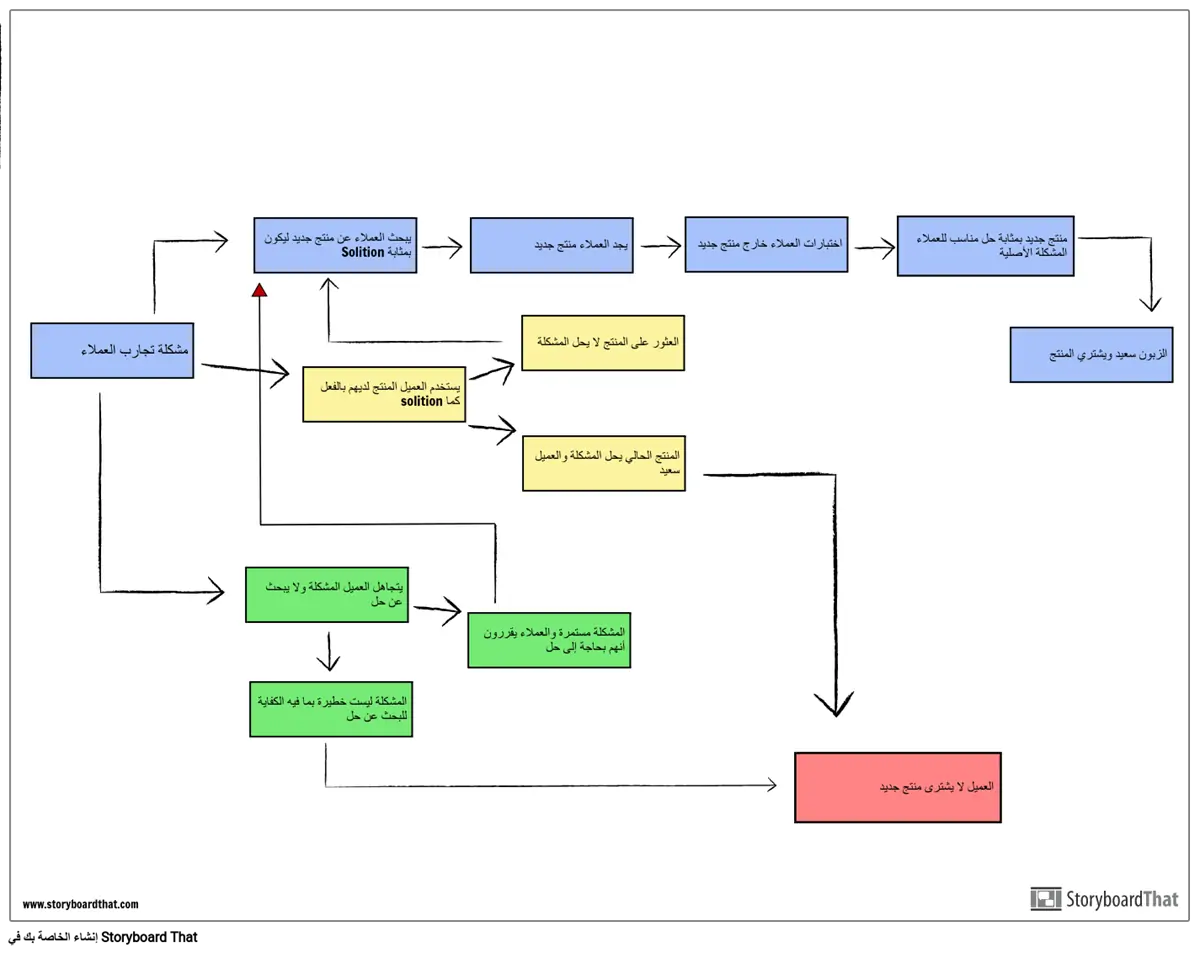
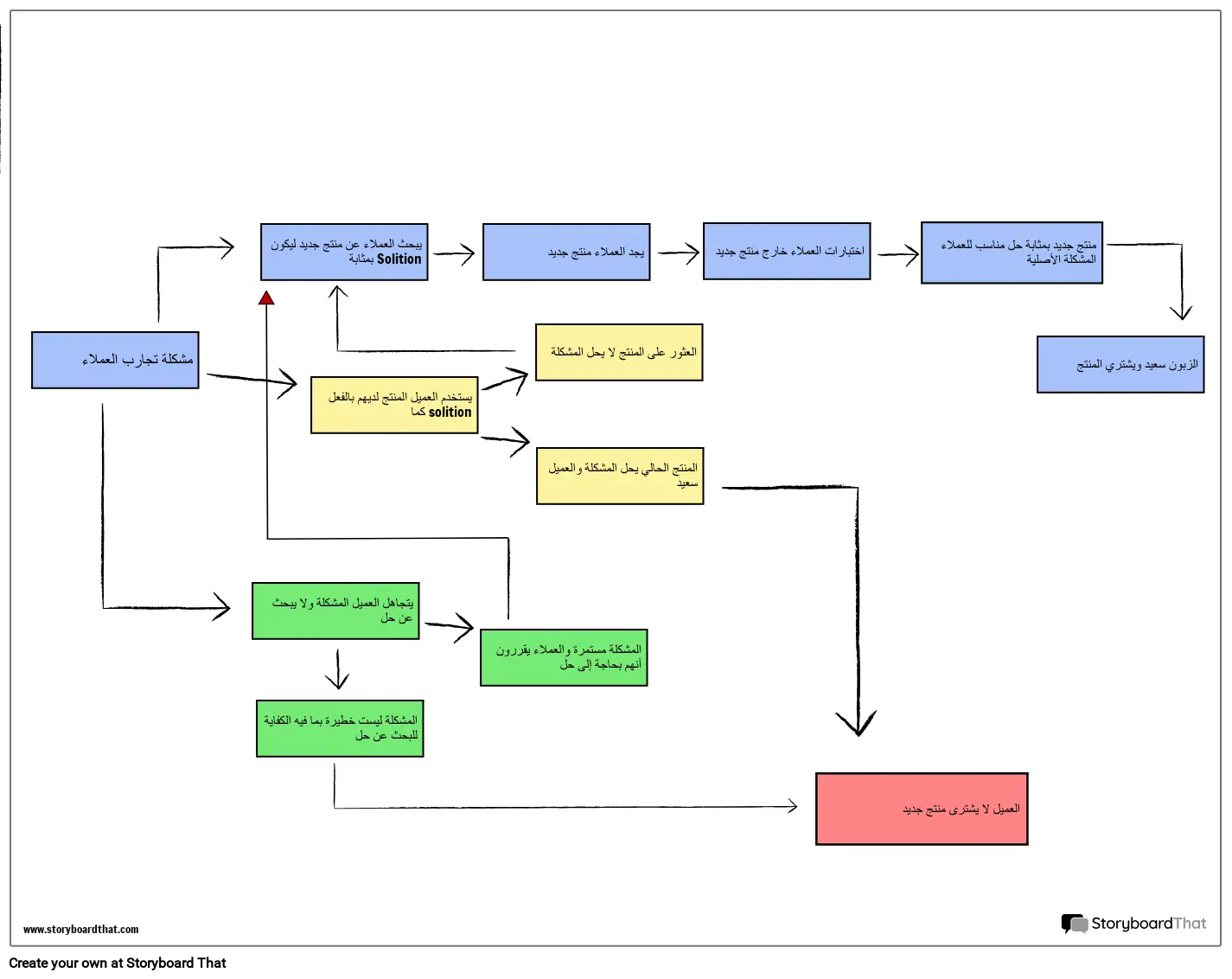
نص القصة المصورة

  • الانزلاق: 1
  • منتج جديد بمثابة حل مناسب للعملاء المشكلة الأصلية
  • اختبارات العملاء خارج منتج جديد
  • يبحث العملاء عن منتج جديد ليكون بمثابة Solition
  • يجد العملاء منتج جديد
  • العثور على المنتج لا يحل المشكلة
  • مشكلة تجارب العملاء
  • الزبون سعيد ويشتري المنتج
  • يستخدم العميل المنتج لديهم بالفعل كما solition
  • المنتج الحالي يحل المشكلة والعميل سعيد
  • يتجاهل العميل المشكلة ولا يبحث عن حل
  • المشكلة مستمرة والعملاء يقررون أنهم بحاجة إلى حل
  • المشكلة ليست خطيرة بما فيه الكفاية للبحث عن حل
  • العميل لا يشترى منتج جديد
تم إنشاء أكثر من 40 مليون لوحة قصصية
لا توجد تنزيلات ولا بطاقة ائتمان ولا حاجة إلى تسجيل الدخول للمحاولة!
Storyboard That العائلة