תבנית מסע לקוחות 3 Storyboard by he-examples
Search

תבנית מסע לקוחות 3

Copy this Storyboard
תבנית מסע לקוחות 3

Storyboard Text

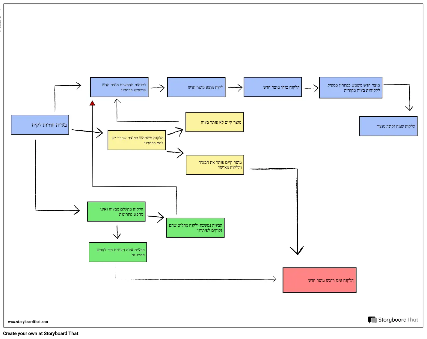
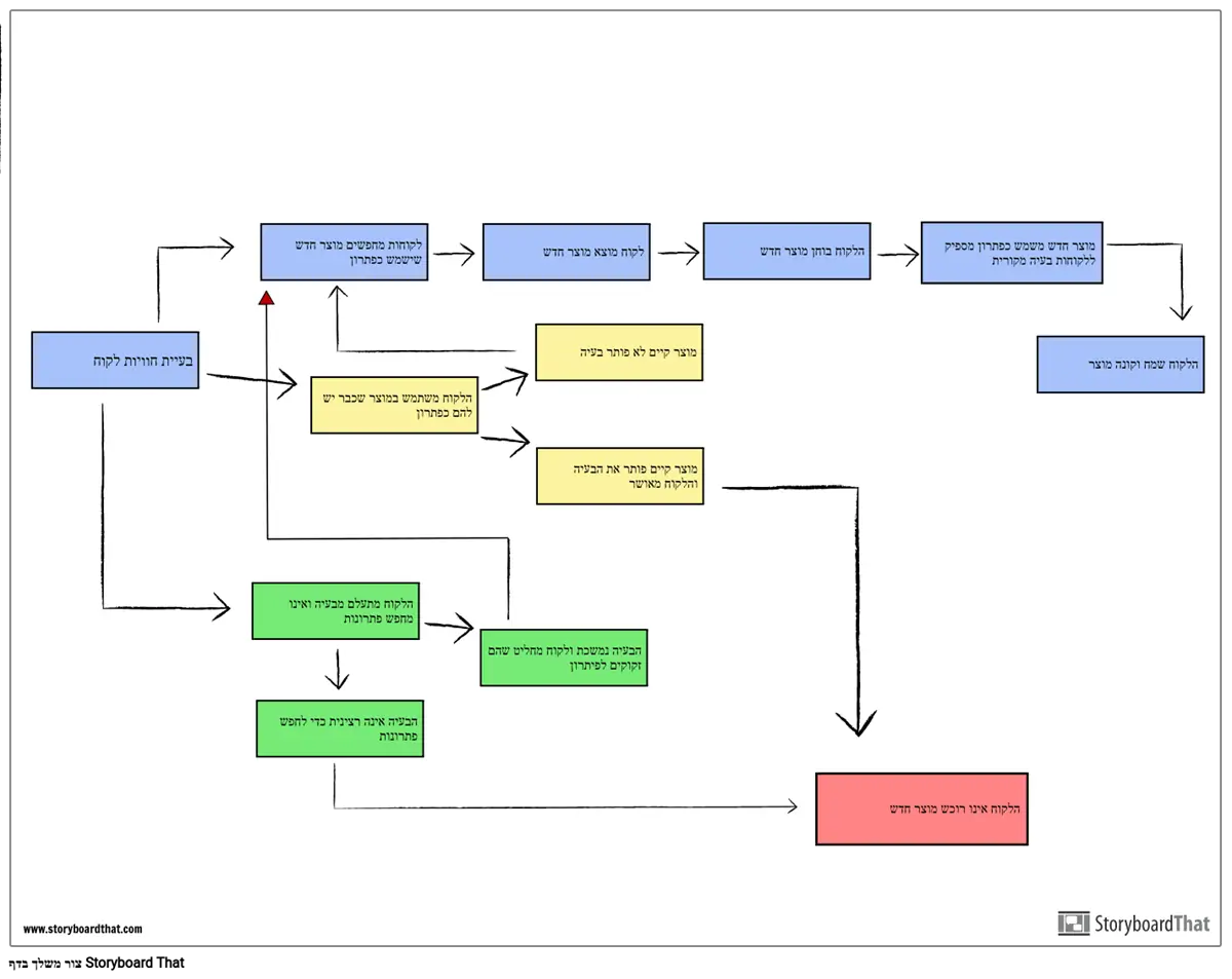
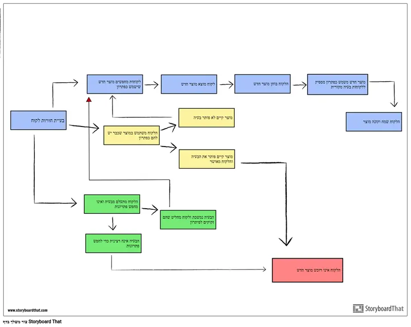
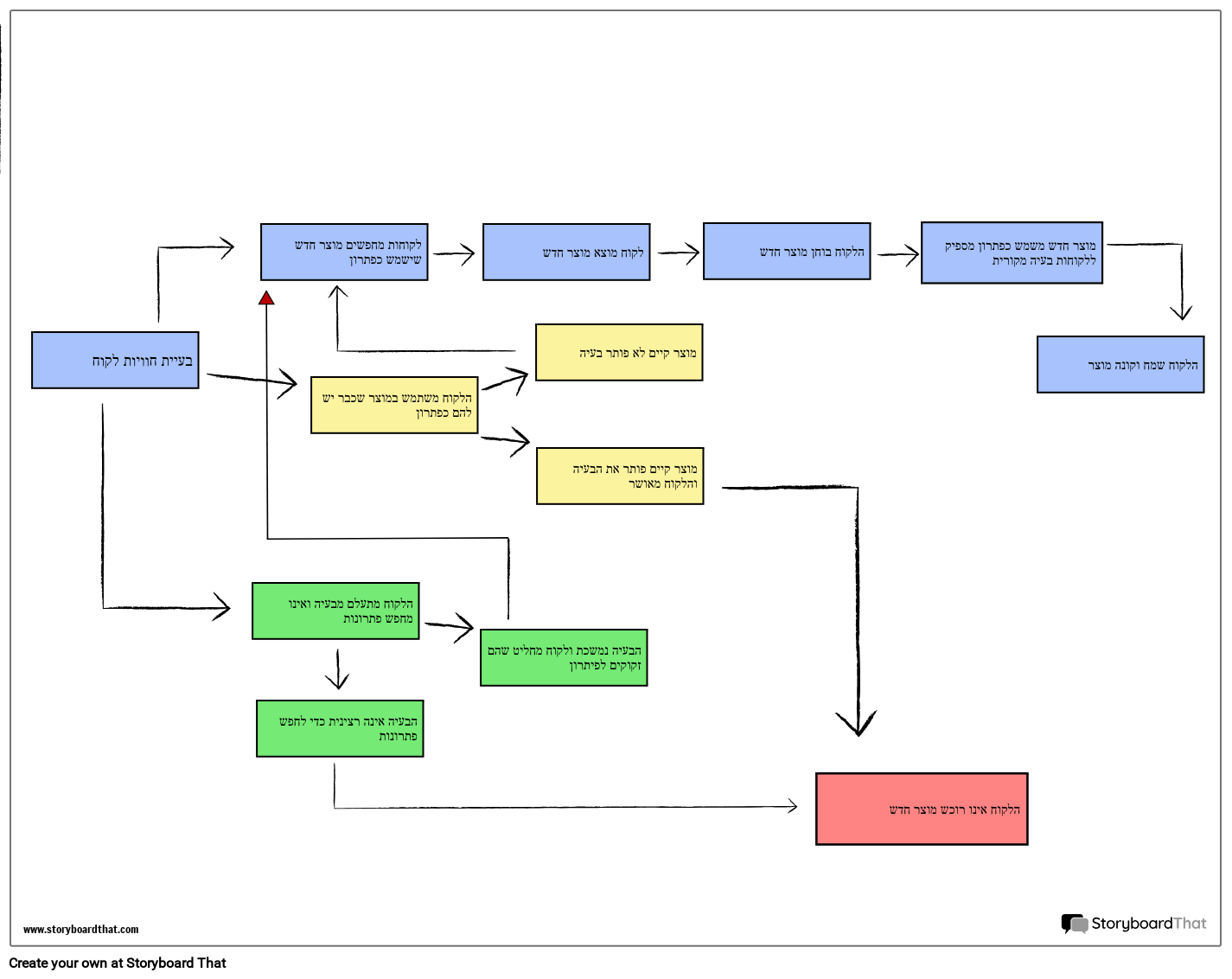
  • Slide: 1
  • מוצר חדש משמש כפתרון מספיק ללקוחות בעיה מקורית
  • הלקוח בוחן מוצר חדש
  • לקוחות מחפשים מוצר חדש שישמש כפתרון
  • לקוח מוצא מוצר חדש
  • מוצר קיים לא פותר בעיה
  • בעיית חוויות לקוח
  • הלקוח שמח וקונה מוצר
  • הלקוח משתמש במוצר שכבר יש להם כפתרון
  • מוצר קיים פותר את הבעיה והלקוח מאושר
  • הלקוח מתעלם מבעיה ואינו מחפש פתרונות
  • הבעיה נמשכת ולקוח מחליט שהם זקוקים לפיתרון
  • הבעיה אינה רצינית כדי לחפש פתרונות
  • הלקוח אינו רוכש מוצר חדש
Over 40 Million Storyboards Created
No Downloads, No Credit Card, and No Login Needed to Try!
Storyboard That Family